December 14, 2025
Text Size: T T T
Color Scheme:                         
Language: English | 中文 | All
View All : Main > Courses > Rose-Hulman Institute of Technology > ES203 - Electrical Systems > Week 10 > Problem #1
Problem ID: 172
Problem Filename: opAmp_model_ex1
Keywords:
Circut Description:
  • single stage
  • operational amplifier
Analysis Method:
  • Ideal opamp model
Math Method:
  • algebra

Operational Amplifiers

Modeling

Problem #1

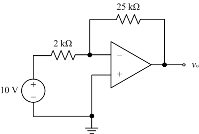
An inverting amplifier circuit is given in figure 1.

a) Assume the op amp is ideal and determine vo .

b) Replace the operational amplifier by the finite gain model shown in figure 2. Assuming the parameters of the op amp are Ri = 100, Ro = 100, and A = 100,000, repeat the analysis and find vo.

diagram
Need a hint?

solution

Check your result

Additional files available

Video Transcript Written