December 14, 2025
Text Size: T T T
Color Scheme:                         
Language: English | 中文 | All
View All : Main > Courses > Rose-Hulman Institute of Technology > ES203 - Electrical Systems > Week 10
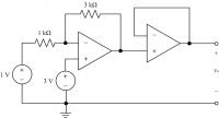
diagram_thumbnail Problem 2

In this problem, we’ll assume that both operational amplifiers are ideal. We want to determine the output voltage VO.

DC Circuits > Operational Amplifiers > Inverting
Keywords:
  • two stage,
  • operational amplifier,
  • feedback resistor,
  • voltage gain,
  • Av
,
  • Ideal opamp model
,
  • algebra
Length: 5:40    Date Added: 2007-05-23 20:24:04    Filename: opAmp_inv_ex2    ID: 16
diagram_thumbnail Problem 1

In this problem, we assume the operational amplifier is ideal, we are interested in the voltage across the 1kΩ resistor.

DC Circuits > Operational Amplifiers > Inverting
Keywords:
  • single stage,
  • operational amplifier
,
  • Ideal opamp model
,
  • algebra
Length: 5:39    Date Added: 2006-08-29 13:31:16    Filename: opAmp_inv_ex1    ID: 30
diagram_thumbnail Problem 1

An inverting amplifier circuit is given in figure 1.

a) Assume the op amp is ideal and determine vo .

b) Replace the operational amplifier by the finite gain model shown in figure 2. Assuming the parameters of the op amp are Ri = 100, Ro = 100, and A = 100,000, repeat the analysis and find vo.

DC Circuits > Operational Amplifiers > Modeling
Keywords:
  • single stage,
  • operational amplifier
,
  • Ideal opamp model
,
  • algebra
Length: 8:51    Date Added: 2007-05-23 20:24:04    Filename: opAmp_model_ex1    ID: 172
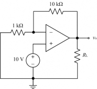
diagram_thumbnail Problem 2

An non-inverting amplifier circuit is given in figure 1.

a) If the load resistor RL = 1, determine vo assuming the op amp is ideal. Repeat the analysis for RL = 100.

b) Replace the operational amplifier by the finite gain model shown in figure 2. Assume the parameters of the op amp are Ri = 100, Ro = 100, and A = 100,000. Repeat the analysis of a).

DC Circuits > Operational Amplifiers > Modeling
Keywords:
  • single stage,
  • operational amplifier
,
  • Ideal opamp model
,
  • algebra
Length: 8:40    Date Added: 2007-05-23 20:24:04    Filename: opAmp_model_ex2    ID: 173
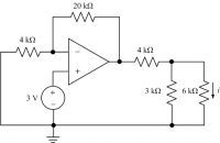
diagram_thumbnail Problem 1

Find the current through the 6kΩ resistor.

DC Circuits > Operational Amplifiers > Noninverting
Keywords:
  • noninverting,
  • operational amplifier
,
  • Ideal opamp model
,
  • algebra
Length: 5:06    Date Added: 2007-05-23 20:24:04    Filename: opAmp_nonInv_ex1    ID: 213
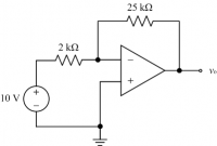
diagram_thumbnail Problem 2

Calculate the output voltage vo

DC Circuits > Operational Amplifiers > Noninverting
Keywords:
  • noninverting,
  • operational amplifier
,
  • Ideal opamp model
,
  • algebra
Length: 4:37    Date Added: 2007-05-23 20:24:04    Filename: opAmp_nonInv_ex2    ID: 214
diagram_thumbnail Problem 2

Find the voltage gain and phase shift of this circuit.

AC Circuits > Phasors > Operational Amplifiers
Keywords:
Length: 2:59    Date Added: 2007-07-26 12:59:19    Filename: ac_phasors_opamps_ex2_eng    ID: 342
diagram_thumbnail Problem 4

Suppose this circuit is driven by a sinusoidal voltage source operating at 200 Hz. Determine the gain and phase shift of the circuit.

AC Circuits > Phasors > Operational Amplifiers
Keywords:
Length: 3:54    Date Added: 2007-07-26 13:02:14    Filename: ac_phasors_opamps_ex4_eng    ID: 343
diagram_thumbnail Problem 1

Find the output voltage vo(t) using phasor analysis.

AC Circuits > Phasors > Operational Amplifiers
Keywords:
Length: 3:16    Date Added: 2007-07-27 10:07:11    Filename: ac_phasors_opamps_ex1_eng    ID: 370
diagram_thumbnail Problem 3

At what frequency (in Hz) will the magnitude of the gain be 0.707?

AC Circuits > Phasors > Operational Amplifiers
Keywords:
Length: 5:03    Date Added: 2007-07-27 14:08:46    Filename: ac_phasors_opamps_ex3_eng    ID: 404