|
|
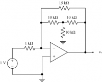
Problem 1
We are trying to find the output voltage vo of the ideal op amp circuit. |
|
DC Circuits >
Operational Amplifiers >
Combination
Keywords:
Length: 6:30
Date Added: 2007-05-23 20:24:04
Filename: opAmp_combo_ex1
ID: 17
|
|
|
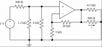
Problem 2
Calculate the current through the 20kΩ resistor. |
|
DC Circuits >
Operational Amplifiers >
Combination
Keywords:
Length: 5:00
Date Added: 2007-05-23 20:24:04
Filename: opAmp_combo_ex2
ID: 108
|
|
|
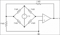
Problem 3
Determine the current i in the op amp circuit. |
|
DC Circuits >
Operational Amplifiers >
Combination
Keywords:
Length: 5:40
Date Added: 2007-05-23 20:24:04
Filename: opAmp_combo_ex3
ID: 140
|
|
|
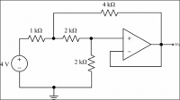
Problem 4
find the output voltage vo of the ideal op amp. |
|
DC Circuits >
Operational Amplifiers >
Combination
Keywords:
Length: 6:03
Date Added: 2007-05-23 20:24:04
Filename: opAmp_combo_ex4
ID: 166
|
|
|
Problem 5
Find the output voltage vo of the ideal op amp. |
|
DC Circuits >
Operational Amplifiers >
Combination
Keywords:
Length: 7:54
Date Added: 2007-05-23 20:24:04
Filename: opAmp_combo_ex5
ID: 167
|
|
|
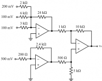
Problem 6
For the circuit which consists of one ideal op amp, we want to find the output voltage vo of the op amp. |
|
DC Circuits >
Operational Amplifiers >
Combination
Keywords:
Length: 5:25
Date Added: 2007-05-23 20:24:04
Filename: opAmp_combo_ex6
ID: 170
|