|
|
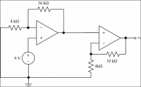
Problem 1
Find the output voltage vo |
|
DC Circuits >
Operational Amplifiers >
Cascade
Keywords:
Length: 8:11
Date Added: 2007-05-23 20:24:04
Filename: opAmp_cascade_ex1
ID: 217
|
|
|
Problem 2
Find the output voltage vo |
|
DC Circuits >
Operational Amplifiers >
Cascade
Keywords:
Length: 10:08
Date Added: 2007-05-23 20:24:04
Filename: opAmp_cascade_ex2
ID: 250
|