December 14, 2025
Text Size: T T T
Color Scheme:                         
Language: English | 中文 | All
View All : Main > Topics > DC Circuits > Operational Amplifiers > Difference
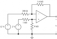
diagram_thumbnail Problem 1

Find the output voltage vo

DC Circuits > Operational Amplifiers > Difference
Keywords:
  • difference,
  • operational amplifier
,
  • Ideal opamp model
,
  • algebra
Length: 7:51    Date Added: 2007-05-23 20:24:04    Filename: opAmp_diff_ex1    ID: 215