December 14, 2025
Text Size: T T T
Color Scheme:                         
Language: English | 中文 | All
View All : Main > Topics > AC Circuits > Frequency Response > Second-Order Bandreject Filter > Problem #1
Keywords:

Frequency Response

Second-Order Bandreject Filter

Problem #1

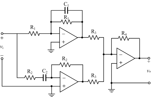
Use the circuit shown below to design a bandreject filter with a center frequency of 100 krad/s and a bandwidth of 10 Mrad/s, and a pass band gain of 10. Use 1 nF capacitors and specify all resistor values.

diagram
Need a hint?

solution

Check your result

Additional files available

Video Transcript