December 14, 2025
Text Size: T T T
Color Scheme:                         
Language: English | 中文 | All
View All : Main > Topics > AC Circuits > Frequency Response > Second-Order Bandreject Filter
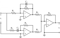
diagram_thumbnail Problem 1

Use the circuit shown below to design a bandreject filter with a center frequency of 100 krad/s and a bandwidth of 10 Mrad/s, and a pass band gain of 10. Use 1 nF capacitors and specify all resistor values.

AC Circuits > Frequency Response > Second-Order Bandreject Filter
Keywords:
Length: 10:53    Date Added: 2007-07-27 11:22:55    Filename: ac_freq_activebrf2_ex1_eng    ID: 377