Keywords:
Frequency Response
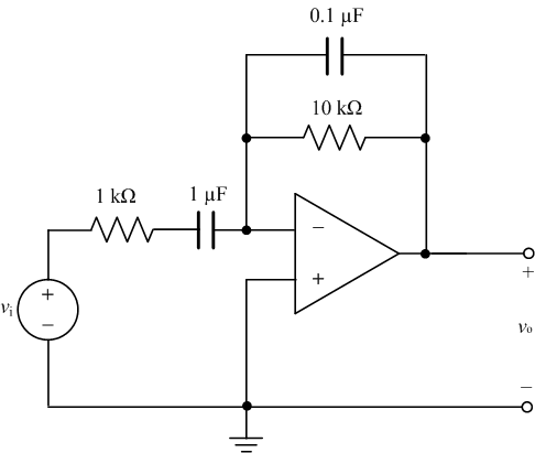
Second-Order Bandpass Filter
Problem #1
Find the transfer function for H(jω)= Vo/Vi
Need a hint?
Convert the circuit into s domain and write a KCL equation at the inverting node of the op amp to derive the transfer function.