December 14, 2025
Text Size: T T T
Color Scheme:                         
Language: English | 中文 | All
View All : Main > Topics > AC Circuits > Frequency Response > Second-Order Bandpass Filter
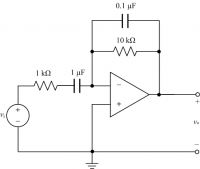
diagram_thumbnail Problem 1

Find the transfer function for H(jω)= Vo/Vi

AC Circuits > Frequency Response > Second-Order Bandpass Filter
Keywords:
Length: 6:18    Date Added: 2007-07-26 09:18:51    Filename: ac_freq_activebpf2_ex1_eng    ID: 316
diagram_thumbnail Problem 2

Design a second order bandpass filter with cutoff frequencies of 100 Hz and 100 kHz and a passband gain of 10.

AC Circuits > Frequency Response > Second-Order Bandpass Filter
Keywords:
Length: 6:28    Date Added: 2007-07-26 09:26:04    Filename: ac_freq_activebpf2_ex2_eng    ID: 317
diagram_thumbnail Problem 3

Find the transfer function H(s)=Vout/Vin. What type of filter is it?

AC Circuits > Frequency Response > Second-Order Bandpass Filter
Keywords:
Length: 8:25    Date Added: 2007-07-27 13:47:25    Filename: ac_activebpf2_ex3_eng    ID: 398