December 14, 2025
Text Size: T T T
Color Scheme:                         
Language: English | 中文 | All
View All : Main > Topics > DC Circuits > Operational Amplifiers > Combination
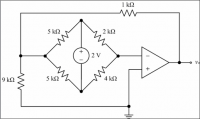
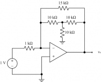
diagram_thumbnail Problem 1

We are trying to find the output voltage vo of the ideal op amp circuit.

DC Circuits > Operational Amplifiers > Combination
Keywords:
  • multiple stage,
  • operational amplifier
,
  • Ideal opamp model
,
  • algebra
Length: 6:30    Date Added: 2007-05-23 20:24:04    Filename: opAmp_combo_ex1    ID: 17
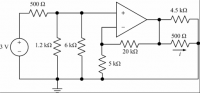
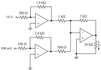
diagram_thumbnail Problem 2

Calculate the current through the 20kΩ resistor.

DC Circuits > Operational Amplifiers > Combination
Keywords:
  • multiple stage,
  • operational amplifier
,
  • Ideal opamp model
,
  • algebra
Length: 5:00    Date Added: 2007-05-23 20:24:04    Filename: opAmp_combo_ex2    ID: 108
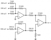
diagram_thumbnail Problem 3

Determine the current i in the op amp circuit.

DC Circuits > Operational Amplifiers > Combination
Keywords:
  • single stage,
  • operational amplifier
,
  • Ideal opamp model
,
  • algebra
Length: 5:40    Date Added: 2007-05-23 20:24:04    Filename: opAmp_combo_ex3    ID: 140
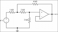
diagram_thumbnail Problem 4

find the output voltage vo of the ideal op amp.

DC Circuits > Operational Amplifiers > Combination
Keywords:
  • single stage,
  • operational amplifier
,
  • Ideal opamp model
,
  • algebra
Length: 6:03    Date Added: 2007-05-23 20:24:04    Filename: opAmp_combo_ex4    ID: 166
diagram_thumbnail Problem 5

Find the output voltage vo of the ideal op amp.

DC Circuits > Operational Amplifiers > Combination
Keywords:
  • single stage,
  • operational amplifier
,
  • Ideal opamp model
,
  • algebra
Length: 7:54    Date Added: 2007-05-23 20:24:04    Filename: opAmp_combo_ex5    ID: 167
diagram_thumbnail Problem 6

For the circuit which consists of one ideal op amp, we want to find the output voltage vo of the op amp.

DC Circuits > Operational Amplifiers > Combination
Keywords:
  • single stage,
  • operational amplifier
,
  • Ideal opamp model
,
  • algebra
Length: 5:25    Date Added: 2007-05-23 20:24:04    Filename: opAmp_combo_ex6    ID: 170