|
|
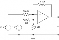
Problem 1
Find the output voltage vo |
|
DC Circuits >
Operational Amplifiers >
Difference
Keywords:
Length: 7:51
Date Added: 2007-05-23 20:24:04
Filename: opAmp_diff_ex1
ID: 215
|
|
December 14, 2025
|
Text Size: | ||||
| Color Scheme: | |||||
| Language: |
|
View All : Main >
Topics >
DC Circuits >
Operational Amplifiers >
Difference
|