December 14, 2025
Text Size: T T T
Color Scheme:                         
Language: English | 中文 | All
View All : Main > Topics > DC Circuits > Operational Amplifiers > Cascade
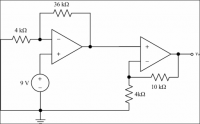
diagram_thumbnail Problem 1

Find the output voltage vo

DC Circuits > Operational Amplifiers > Cascade
Keywords:
  • Cascade,
  • operational amplifier
,
  • Ideal opamp model
,
  • algebra
Length: 8:11    Date Added: 2007-05-23 20:24:04    Filename: opAmp_cascade_ex1    ID: 217
diagram_thumbnail Problem 2

Find the output voltage vo

DC Circuits > Operational Amplifiers > Cascade
Keywords:
  • Cascade,
  • operational amplifier
,
  • Ideal opamp model
,
  • algebra
Length: 10:08    Date Added: 2007-05-23 20:24:04    Filename: opAmp_cascade_ex2    ID: 250